北京市语言学会自成立以来积极为语言学者和语言工作者搭建交流前沿学术问题的高端平台,促进学术交流和语言事业的发展。
为结合时代要求,促进语言助力于人类命运共同体建设,为人类命运共同体的建立与中国话语权的拓展提供理论支撑和发展建议,由北京市社会科学界联合会、北京市哲学社会科学规划办公室主办,北京市语言学会和北京语言大学联合承办,北京语言大学出版社和《国际汉语教学研究》编辑部协办的北京市语言学会第15届学术年会暨2022年学术前沿论坛将于2022年12月25日(星期日)上午举办。

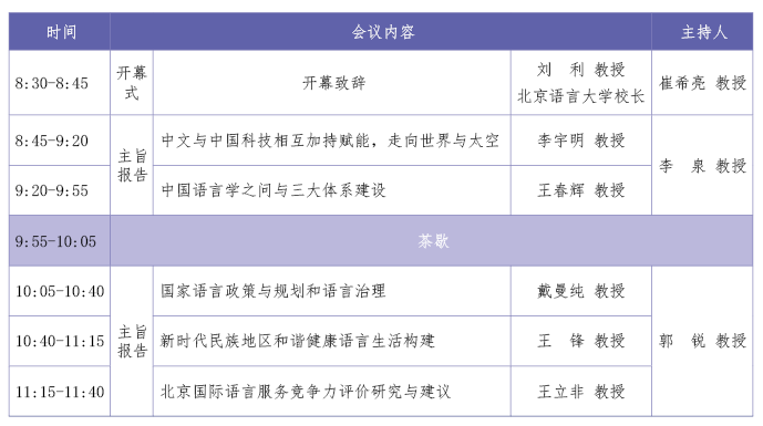
本次论坛将邀请学界著名专家学者聚焦“语言与人类命运共同体建设”这一主题,从中文国际传播、中国语言学的“三大体系”建设、国家语言规划与治理、构建和谐健康语言生活、国际语言服务竞争力等多个视角作大会主旨报告。
北京市语言学会竭诚欢迎本会会员、语言教学与研究工作者以及语言专业的研究生参与本次论坛,一同交流互动。现将论坛具体事项通知如下:
一、会议主题
语言与人类命运共同体
二、会议时间
2022年12月25日 8:30-11:40
三、会议地点
腾讯会议号:877-416-791
四、会议议程

五、主旨报告嘉宾简介
李宇明教授

北京语言大学教授。国务院特殊津贴专家,国家“五一”劳动奖章获得者,中国辞书学会会长,中国语言学会语言政策与规划专业委员会会长,《语言战略研究》《语言规划学研究》主编。曾任国家语委副主任、教育部语言文字信息管理司司长、教育部语言文字应用研究所所长,北京语言大学党委书记、华中师范大学副校长。主要研究领域为理论语言学、语法学、儿童语言学和语言规划学。出版《儿童语言的发展》《汉语量范畴研究》《语法研究录》《Language Planning in China》《语言学习与教育(修订本)》《李宇明语言传播与规划文集》《人生初年——一名中国女孩的语言日志》等著作40余部,发表论文650余篇,被译为蒙、藏、维和日、法、英、俄、阿拉伯、韩、意大利等多种文字。主持和参与国家社科基金项目多项。
王春辉教授

中国社会科学院语言所博士,首都师范大学语言治理研究中心主任、国际文化学院教授,《语言战略研究》杂志副主编。主持、参与各级项目若干,出版著作2部,发表文章100余篇。研究领域涉及社会语言学、语言政策与规划、语言文化教育及传播、汉语句法语义等。
戴曼纯教授

博士,北京外国语大学中国语言文学学院教授,博士生导师。2009-2010年度麻省理工学院(MIT)富布莱特研究学者。2015年入选北京外国语大学首批“卓越学术带头人”,同年入选北京市宣传文化系统“四个一批”人才工程。中国传统文化促进会语言文化传播研究委员会会长、中国语言学会语言政策与规划专业委员会副会长兼秘书长、国家语言文字标准化技术委员会外语应用分技术委员会秘书长、国家标准《公共服务领域英文译写规范》(2017年发布)研制及审定专家、国家外国专家局专家、北京市外办专家、北京教育考试院高级专家以及多家学术杂志编委、《语言政策与规划研究》创刊主编。在国内外发表学术成果150余项,承担国家社科基金项目、教育部重大项目、国家语委重大及重点项目10余项,获省部级奖励3项。
王锋研究员

1971年生,云南大理人,白族,博士。中国社会科学院民族学与人类学研究所纪委书记、副所长、研究员,《民族语文》主编。主要研究领域是民族语言学、文化语言学和民族文字文献。专著有《从汉字到汉字系文字——汉字文化圈文字研究》《白语语法标注文本》《白语大理方言白汉关系词的声母系统》等7部,编著有《新中国民族语言学研究70年》等10余部,发表学术论文70余篇。兼任国家民委民族语文工作专家咨询委员会委员、国家语委科研规划领导小组成员、中国社会科学院中国少数民族语言研究中心理事长、中国语言学会副会长、中国民族语言学会会长、中国民族古文字研究会副会长、北京市语言学会理事、中国语言资源保护工程核心专家组成员。
王立非教授

博士、北京语言大学高级翻译学院教授,国际语言服务研究院院长,国家语言服务出口基地负责人。兼任中国对外贸易与经济合作企业协会商务英语专委会会长、中国英汉语比较研究会语言服务研究专委会副会长、国家应急语言服务团专家组成员等。主编《语言服务产业论》、《新时代语言服务研究文库》、《经济话语新发展研究》、《商务英语论要》、《中国企业“走出去”语言服务蓝皮书》、《“战疫”应急语言服务报告》、《北京冬奥会语言服务大数据报告》、《全球语言服务市场报告》等。主持国家社科基金项目、教育部人文社科基金项目、国家语委重大项目等,曾获北京市优秀科研成果奖和北京市优秀教育教学成果奖。
六、报名参会
如有意愿参会,请您点击链接或扫码报名,填写参会回执。报名时间截至2022年12月23日晚20点。
参会回执链接:
https://www.wjx.top/vm/h8pt3ad.aspx#
参会回执(同上)二维码:

七、会务组联系方式
联系人:单雅男
邮箱:bjsyyxh@163.com
电话:15954223659
北京市语言学会
第15届学术年会暨2022年学术前沿论坛会务组
2022年12月18日
附件:
北京市语言学会第15届学术年会暨2022年学术前沿论坛通知.pdf